跳过正文
  1. 文章/
  2. Java/
  3. JavaSE/
  4. JavaSE高级/

2、集合

·6895 字·14 分钟· loading · loading · ·
Java JavaSE JavaSE高级
GradyYoung
作者
GradyYoung
目录
JavaSE高级 - 点击查看当前系列文章
§ 2、集合 「 当前文章 」

继承树
#

Collection接口
#

说明: untitle.png

Map接口
#

说明: untitle.png

Collection 接口
#

  • Collection接口(继承于java.lang.Iterable):单列集合,用来存储一个一个的对象
    • List接口extends Collection,存储有序的、可重复的数据。“动态”数组

      • ArrayList、LinkedList、Vector
    • Set接口extends Collection,存储无序的、不可重复的数据。高中讲的“集合”

      • HashSet、LinkedHashSet、TreeSet

Collection 接口方法
#

  • 增加:add(Object obj)addAll(Collection coll)
  • 获取有效元素个数:int size()
  • 清空集合:void clear()
  • 是否为空集合:boolean isEmpty()
  • 是否包含指定元素:boolean contains(Object obj)boolean containsAll(Collection c)
  • 删除:boolean remove(Object obj)boolean removeAll(Collection c)
  • 取两个集合的交集(只保留集合c中有的元素):boolean retainAll(Collection c)
  • 集合是否相等:boolean equals(Object obj)
  • 转数组:Object[] toArray()
  • 获取迭代器:iterator()

遍历Collection的两种方式
#

  • 使用迭代器Iterator

  • foreach循环(或增强for循环):内部仍然调用的是迭代器

迭代器Iterator接口
#

Iterable:接口,规定实现类或子接口必须要有提供迭代器的能力

Iterator:迭代器的类型,迭代器使用Iterable接口中iterator方法返回的,通过Iterator<T> iterator();方法获取

java.util包下定义的迭代器接口:Iterator

  • Iterator对象称为迭代器(设计模式的一种),主要用于遍历Collection集合中的元素。

  • GOF给迭代器模式的定义为:提供一种方法访问一个容器(container)对象中各个元素,而又不需暴露该对象的内部细节。迭代器模式,就是为容器而生。

不支持删除行为:Iterator迭代时,删除当前遍历到的元素可以使用迭代器对象.remove(),但是,切记!!!迭代器在迭代的时候不支持集合本身的修改行为add|remove,否则,会引发java.util.ConcurrentModificationException并发修改异常。

遍历代码实现
#

Iterator iterator = coll.iterator();
//hasNext():判断是否还下一个元素
while(iterator.hasNext()){
    //next():指针下移并将下移以后指向的元素返回
    System.out.println(iterator.next());
    //remove():删除指针当前指向的元素
    iterator.remove();
}

符合迭代器的设计模式
#

  • 抽象集合接口(Iterable(抽象接口))
  • 集合的具体实现类实现Iterable,必须拥有给外界提供迭代器(Iterator)的能力
  • 抽象迭代器接口(Iterator)
  • 具体的迭代器实现类(实现Iterator,体现为不同集合中的内部类)

List接口
#

存储的数据特点:存储有序的、可重复的数据。

List接口常用方法
#

  • 增:add(Object obj)
  • 删:remove(int index) / remove(Object obj)
  • 改:set(int index, Object ele)
  • 查:get(int index)
  • 插:add(int index, Object ele)
  • 长度:size()
  • 遍历:
    • Iterator迭代器方式
    • 增强for循环
    • 普通的循环

实现类1:ArrayList
#

底层:底层是一个Object类型的数组,初始的默认长度0(jdk1.6之前是10),在第一次add时,容量变为10,也可以指定长度,初始长度如果满了,底层进行自动扩容,扩容为原来的1.5倍oldCapacity + (oldCapacity >> 1)。如果对集合中的元素个数可以预估,那么建议预先指定一个合适的初始容量new ArrayList(20);

优点:查找效率高,向末尾添加元素也可以

缺点:增加 、删除牵扯到数组的扩容和移动,效率低;线程不安全

实现类2:LinkedList
#

底层:是一个链表(双向)结构,不是线性存储。

优点:增加、删除效率高

缺点:查找效率低;线程不安全

实现类3:Vector
#

底层:是一个Object类型的数组,初始的默认长度为10,扩容的时候扩容为原来的2倍,如果自己指定扩容的长度,那么就是旧容量加指定的,如果没有指定,就是旧容量的2倍

优点:线程安全,通过synchronized同步锁实现

缺点:效率低

// 初始容量1,每次扩容增加2
Vector v = new Vector(1,2);

存储的元素的要求
#

添加的对象,所在的类要重写equals()方法

三个实现类的异同
#

说明: untitle.png

Set接口
#

存储的数据特点:无序的、不可重复的元素(如果hashCode返回值一样和equalstrue,则认为是重复元素)

具体说明
#

以HashSet为例说明:

  1. 无序性:不等于随机性。存储的数据在底层数组中并非照数组索引的顺序添加,而是根据数据的哈希值决定的。

  2. 不可重复性:保证添加的元素照equals()判断时,不能返回true,hashCode不可以一样,即:相同的元素只能添加一个。

Set接口中没额外定义新的方法,使用的都是Collection中声明过的方法。

实现类1:HashSet
#

底层:HashSet的底层是一个HashMap,只是将HashMap中的值设置为一个常量,用所有的键组成了一个HashSet

优点:可以存储null值

缺点:线程不安全

实现类2:LinkedHashSet
#

LinkedHashSet 是 HashSet 的子类

底层:是一个LinkedHashMap,底层维护了一个数组 + 双向链表

  • 遍历其内部数据时,可以按照添加的顺序遍历(存储了插入顺序)
  • 在添加数据的同时,每个数据还维护了两个引用,记录此数据前一个数据和后一个数据。(双向链表)
  • 对于频繁的遍历操作,LinkedHashSet效率高于HashSet,但是由于维护链表,所以插入效率不如HashSet
  • 可以存放null值

存储对象所在类的要求:

向Set(主要指:HashSet、LinkedHashSet)中添加的数据,其所在的类一定要重写hashCode()equals()

实现类3:TreeSet
#

TreeSet 是 SortedSet(继承于Set)接口的实现类,TreeSet 可以确保集合元素处于排序状态。

不可以放null对象

存储对象所在类的要求:

  1. 向TreeSet中添加的数据,要求是相同类的对象而且对象必须是可比较的。

  2. 两种排序方式:自然排序(实现Comparable接口) 和 定制排序(Comparator,创建TreeSet的时候可以作为构造方法参数传入!)

TreeSet<Integer> s2 = new TreeSet<Integer>(new Comparator<Integer>() {
    @Override
    public int compare(Integer o1, Integer o2) {
        // 升序排序
        if (o1 > o2){
            return 1;
        }else {
            return -1;
        }
    }
});

Map接口
#

  • Map:存储双列数据,存储key-value对的数据,类似于高中的函数:y = f(x)
    • HashMap
      • LinkedHashMap
    • TreeMap
    • Hashtable
      • Properties:常用来处理配置文件。key和value都是String类型

Map接口常用方法
#

  • 新增:Object put(Object key,Object value)void putAll(Map m)
  • 删除:Object remove(Object key)
  • 清空:void clear()
  • 获取value:Object get(Object key)
  • 是否包含key:boolean containsKey(Object key)
  • 是否包含value:boolean containsValue(Object value)
  • 键值对个数:int size()
  • 是否为空map:boolean isEmpty()
  • 获取所有key:Set keySet()
  • 获取所有value:Collection values()
  • 获取所有键值对:Set entrySet()

存储结构的理解
#

  • Map中的key : 无序的、不可重复的,使用Set存储所有的key,key所在的类要重写equals()hashCode()(以HashMap为例)
  • Map中的value : 无序的、可重复的,使用Collection存储所的value,value所在的类要重写equals(),一个键值对:key-value构成了一个Entry对象。
  • Map中的entry : 无序的、不可重复的,使用Set存储所的entry

实现类1:HashMap
#

底层:所有的键构成了一个HashSet,整体是数组+链表/红黑树

优点:效率高,可以存储null值、null键

缺点:线程不安全

  • 判断两个 key 相等的标准是:两个 key 通过 equals() 方法返回 true, hashCode 值也相等。
  • 判断两个 value相等的标准是:两个 value 通过 equals() 方法返回 true。

初始长度16,每次扩容为原来的2倍,扩容因子(即当前元素个数 / 当前容量 > 扩容因子时就会进行扩容)0.75

HashMap的put过程
#

说明: HashMap的put().png

  1. 根据键的hash码(调用键的hashCode方法)进行哈希运算,得到一个整数哈希值
  2. 判断哈希表是否为空或者长度是否为0,如果是,要对数组进行初始化,如果否,进入3
  3. 根据1得到的哈希值计算数组索引(与运算),得到一个和数组存储位置匹配的索引i
  4. 判断i号位置是否为null,如果null,就将键和值封装为一个Entry类型的对象进行插入,如果不为null,进入5
  5. 判断key是否存在(使用equals进行判断),如果存在,覆盖原有的值,如果不存在,进入6
  6. 判断i号位置是否为一个树结构,如果是一个树结构,在树中进行插入,如果不是树结构,进入7
  7. 为链表结构,对链表进行遍历,判断key是否存在,存在就覆盖,不存在就在链表中插入新的节点
  8. 链表中插入新节点后,如果i号位置的元素个数大于等于8,i号位置的所有元素转换为树结构,如果不大于等于8,新节点正常插入结束
  9. size++
  10. 判断是否要进行扩容,如果需要扩容,就执行Resize()进行扩容
  11. 结束

实现类2:LinkedHashMap
#

底层**:HashMap的子类**;在原的HashMap底层结构基础上,添加了一对指针,指向前一个和后一个元素。

优点:保证在遍历map元素时,可以照添加的顺序实现遍历。对于频繁的遍历操作,此类执行效率高HashMap。可以存储null值、null键

缺点:线程不安全

实现类3:TreeMap
#

底层**:红黑树**

优点:保证照添加的key-value对进行排序,实现按照键排序遍历,两种排序方式:自然排序(实现Comparable接口) 和 定制排序(Comparator

缺点**:键不可以为null,值可以为null**

实现类4:Hashtable
#

底层**:数组+链表/红黑树**

优点:线程安全(使用synchronized实现)

缺点:效率低;不能存储null的key和value

不可以放入null值、null键

初始长度11,每次扩容为原来的2倍加1,扩容因子(即当前元素个数 / 当前容量 > 扩容因子时就会进行扩容)0.75

实现类5:Properties
#

底层**:Hashtable的子类,数组+链表/红黑树**

优点:一般用来存储配置文件

缺点:key和value都是String类型

面试题
#

  • 为什么HashMap的长度为什么要设计成2的n次方?

    • 为了方便将去余运算转换为位运算
  • 为什么设计扩容因子

    • 为了减少一个桶里元素碰撞的概率,本质就是不要让一个桶中的元素个数太多
  • 根据key怎么找到值的get(key)

    • 根据key的哈希码先找到桶的位置,然后再在一个桶中用equals方法进行比对,找到对应的元素,获取其值。
  • 为什么使用hash码相关的集合的时候,重写equals方法的时候建议也重写hashCode方法

    • 如果equals返回true.但是哈希码不一样,有可能会放到不同的桶中,不同的桶中就存在了键重复的元素了,有漏洞,最终目的是为了让equals返回true的两个对象能放到一个桶中,保证键不重复
  • HashMap和Hashtable的区别

    1. 继承的类不一样,HashMap继承自AbstractMap,Hashtable继承自Dictionary类
    2. 根据hash码计算存储位置的过程和算法是不同的(hashMap最后进行位运算,hashtable最后进行取余的运算)。
    3. Hashtable不能放入null键、null值,但是hastMap可以放入null键、null值
    4. Hashtable初始的默认长度是11,HashMap是16.
    5. Hashtable线程安全,效率低,HashMap线程不安全,效率高
    6. 扩容方式不同,HashMap扩容为原来的2倍,Hashtable扩容为原来的二倍加1(int newCapacity = (oldCapacity << 1) + 1
    7. Hashtable支持Enumeration遍历 ,HashMap不支持
  • HashMap在jdk8中相较于jdk7在底层实现方面的不同

    1. jdk7:底层初始创建一个长度为16的数组,jdk8:初始化没有指定HashMap数组大小,而是在添加第一个元素时,进行扩容操作

    2. jdk8底层的数组是:Node[],而非Entry[](jdk7)

    3. 首次调用put()方法时,底层创建长度为16的数组

    4. jdk7底层结构只:数组+链表。jdk8中底层结构:数组+链表+红黑树。

    5. 形成链表时,七上八下(jdk7:新的元素指向旧的元素。jdk8:旧的元素指向新的元素)

    6. 当数组的某一个索引位置上的元素以链表形式存在的数据个数 > 8 且当前数组的长度 > 64时,此时此索引位置上的所有数据改为使用红黑树存储。

Collections工具类
#

作用:操作Collection和Map的工具类

Collections 中提供了一系列静态的方法对集合元素进行排序、查询和修改等操作, 还提供了对集合对象设置不可变、对集合对象实现同步控制等方法

Collections常用方法
#

说明: untitle.png

说明: untitle.png

集合的线程安全
#

List的线程安全
#

如果使用ArrayList多个线程同时添加和读取,可能会出现并发修改异常ConcurrentModificationException

Vector
#

使用synchronized关键字,对修改、添加、删除等方法进行修饰,实际开发中,我们很少使用,强同步性能低

Collections
#

image-20210916195857041

可以使用Collections中的静态方法synchronizedXXXXXX类型的集合转为线程安全版本

CopyOnWriteArrayList(推荐)
#

List list = new CopyOnWriteArrayList();

使用写时复制技术,也就是读的时候可以并发进行读,但是写,只允许一个线程写,复制一份和当前集合相同的集合,然后在写完以后,进行合并

使用Lock可重入锁进行实现

Set的线程安全
#

Collections
#

和List的使用方法一样

CopyOnWriteArraySet
#

和List的使用方法一样

Map的线程安全
#

HashTable
#

使用synchronizd强同步,效率低,不推荐

Collections
#

和List的使用方法一样

ConcurrentHashMap
#

Map map = new ConcurrentHashMap()

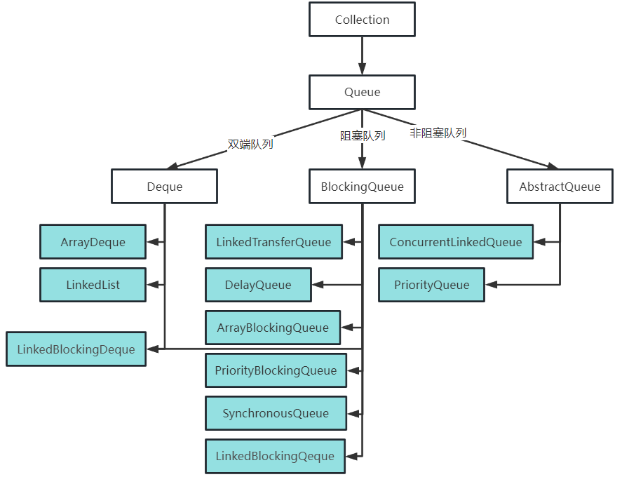
队列Queue
#

image-20230426172628576

任何无限容量的队列ho栈都是有容量的,这个容量就是Integer.MAX_VALUE

Queue常用方法
#

  • 入队
    • void add(Object e):将指定元素加入此队列的尾部,当超过容量,抛出异常
    • boolean offer(Object e):将指定元素加入该队列的尾部,当超过容量,返回false
  • 出队
    • Object poll():获取队列头部的元素,并删除该元素,队列为空则返回null
    • Object remove():获取队列头部的元素,并删除该元素,队列为空时抛出异常NoSuchElementException
  • 查看队首元素
    • Object element():获取列队头部的元素,但是不删除该元素,队列为空抛出异常
    • Object peek():获取队列头部的元素,但是不删除该元素,队列为空,则返回null

双端队列
#

deque是double ended queue的缩写。双端队列顾名思义就是队列的两个端口都能进出。

Deque的实现类中,LinkedList是最常用的。值得注意的是,LinkedList也实现了List接口。

大多数Deque既可以是有容量限制也可以是无固定容量限制。

头部 头部 尾部 尾部
失败响应 抛出异常 返回值 抛出异常 返回值
入队 addFirst(e) offerFirst(e) addLast(e) offerLast(e)
出队 removeFirst() pollFirst() removeLast() pollLast()
查看 getFirst() peekFirst() getLast() peekLast()

双端队列的三种用法:

1、作为队列,先进先出

Queue<String> queue = new LinkedList();
// 队尾入队
queue.offer("El");
// 队首出队
String el = queue.poll();

Deque<String> deque = new LinkedList();
// 队尾入队
deque.offerLast("El");
// 队首出队
String el = deque.pollFirst();

2、作为堆栈,先进后出

注意:Java的堆栈类Stack已经过时,官方推荐Deque代替

Deque<String> deque = new LinkedList();
// 队尾入队
deque.offerLast("el");
// 队尾出队
String el = deque.pollLast();

3、作为双端队列,两端都可进出

Deque<String> deque = new LinkedList();
// 队尾入队
deque.offerLast("el");
// 队首入队
deque.offerFirst("el");
// 队尾出队
String el1 = deque.pollLast();
// 队首出队
String el2 = deque.pollFirst();

阻塞队列
#

阻塞队列是一个支持两个附加操作的队列,即在队列为满时,存储元素的线程会等待队列可用;当队列为空时,获取元素的线程会等待队列为非空。

  • ArrayBlockingQueue :一个由数组结构组成的有界阻塞队列。
  • LinkedBlockingQueue :一个由链表结构组成的有界阻塞队列。
  • PriorityBlockingQueue :一个支持优先级排序的无界阻塞队列。
  • DelayQueue:一个使用优先级队列实现的无界阻塞队列。
  • SynchronousQueue:一个不存储元素的阻塞队列。
  • LinkedTransferQueue:一个由链表结构组成的无界阻塞队列。
  • LinkedBlockingDeque:一个由链表结构组成的双向阻塞队列。

阻塞队列所实现接口有BlockingQueueBlockingDeque,增加方法如下:

BlockingQueue
#

方法描述 一直阻塞 超时退出
入队 put(e) offer(e,time,unit)
出队 take() poll(time,unit)

BlockingDeque
#

头部 头部 尾部 尾部
方法描述 一直阻塞 超时退出 一直阻塞 超时退出
入队 putFirst(e) offerFirst(e,time,unit) putLast(e) offerLast(e,time,unit)
出队 takeFirst() pollFirst(time,unit) takeLast() pollLast(time,unit)

非阻塞队列
#

非阻塞队列不能阻塞,个人理解为普通队列,在多线程中,当队列满或空时,只能使用wait()notify()进行队列消息传送。

AbstractQueue是非阻塞队列所实现的接口,常见的非阻塞实现类有:

  • LinkedList
    • 既实现了AbstractQueue接口也实现了Deque接口,也可作为双端队列使用。
  • PriorityQueue
    • 维护了一个有序队列,默认队头是规则排序中最小的元素(从小到大)。
    • 排序的规则是通过构造函数comparator来实现,因此,该队列不允许插入null值或不可比较的对象。
  • ConcurrentLinkedQueue
    • 该类是基于链接点的线程安全队列,并发访问不需要同步。
    • 此队列不允许使用null元素。
JavaSE高级 - 点击查看当前系列文章
§ 2、集合 「 当前文章 」